科創板、香港、納斯達克上市利弊最全分析!
科創板一出,對於想要衝擊資本市場的企業來說,又多了一個重要的選擇。
在科創板的概念剛出現時,就被市場稱為中國版“納斯達克”,同時,在定價、交易等一些環節上與港股市場接近。
那問題來了,多了一個選擇後,科創板、香港、納斯達克,你的企業該選哪一個市場首發?
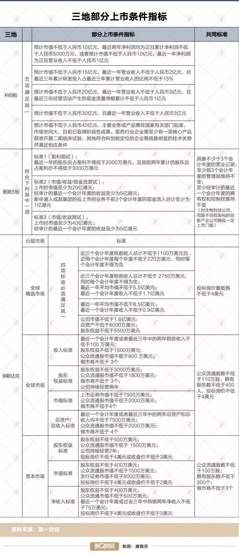
要選擇在哪個市場上市,首要條件當然是要滿足該市場的上市條件,這就牽涉到了三地不同的上市規則。以下,從三個市場的上市行業定位、上市條件指標、發行製度、交易制度、退市製度等方面逐一對比,以期給準備上市的企業一個清晰的圖景。
第一財經根據三地上市規則、部分券商研報整理
第一步:對比上市條件,更符合哪個市場?
在市場看來,科創板重大的進步包括首次將核准制改為註冊制;允許同股不同權、VIE架構及紅籌股在滿足一定條件下上市;定價機制採用詢價機制,進一步實現市場化;交易規則進一步放寬。這些條件的放寬也使科創板進一步與港股和納斯達克市場的機制靠攏。
從上市的財務指標來看,科創板的一大突破是打破了盈利的桎梏。但是一名IPO行業資深人士對第一財經記者表示,對於非盈利企業,其實科創闆對於其市值規模的要求並不低。一些企業可能會面臨一個尷尬的情況,即非盈利時期需要資金支持時會因為市值規模而被擋在科創板門外。
另外,對於紅籌企業來說,從制度設計上,科創板銜接了《國務院辦公廳轉發證監會關於開展創新企業境內發行股票或存託憑證試點若干意見的通知》(國辦發[2018] 21號,下稱“21號文”),為紅籌企業提供了無需拆紅籌直接境內上市的機會。但根據21號文,已在境外上市的大型紅籌企業,市值需不低於2000億元;尚未在境外上市的創新企業(包括紅籌企業和境內註冊企業),最近一年營業收入需不低於30億元且估值不低於200億元。儘管此次科創板規定對於營業收入快速增長,擁有自主研發、國際領先技術,同行業競爭中處於相對優勢地位的尚未上市紅籌企業上市標準降低為市值不低於100億元/市值不低於50億元且最近一年營收不低於5億元,但總體而言,紅籌企業的科創板門檻仍然較高。
與其他兩個資本市場相比,科創板的上市財務指標與香港主板更為靠攏,不過香港主板在去年新規中對於未通過主板財務資格測試的生物科技企業門檻大幅降低,並允許同股不同權企業上市和已經在歐美上市的創新型企業在港二次上市。根據上述新規,其中對符合一定業務條件的生物科技公司僅要求上市時市值至少達到15億港元,且申請人有充足營運資金以應付上市文件刊發日起至少12個月所需開支的至少125%。
而香港創業闆對上市企業的門檻就更低了。根據香港創業板上市規則,其對擬上市企業無任何盈利要求,僅要求上市時的預期最低市值1.5 億港元;公眾持有的股本證券最少由100個人持有;以及前兩個財政年度經營業所得的淨現金流入總額必須最少達3000萬港元。
市場人士認為,香港創業板當時也是為了鼓勵創新型企業而設,但目前香港創業板的發展離當初的設想越來越遠,相對於納斯達克市場,香港創業板市場上市標準過低,過於依賴市場流動性的提高,而信息披露制度和估值定價體係不夠完善,導致參與者稀少,成交量萎縮,流動性枯竭,市場連續下行,這也是上交所科創板需要避免的教訓。
相較而言,納斯達克的分層則更為豐富。根據納斯達克的上市指引,納斯達克市場共有三個分層市場,針對不同的層級給予不同的約束條件。具體來說,“全球精選市場”吸引大盤藍籌企業和其他兩個層次中已經發展起來的企業;“資本市場”主要用來吸引規模較小、風險較高的企業;還有介於兩者之間、吸引中等規模企業的“全球資本市場”。從納斯達克三層次中的“資本市場”的上市規則來看,上市財務要求已經非常低了。
上述資深人士分析稱,如果做個比喻,對於創新型企業,納斯達克和香港市場對創新型企業更像天使投資人的角色,更願意在初期給企業融資的機會,哪怕這個盈利模式還不是那麼成熟、市場上並無先例,而科創板則更偏向於已過初創期、在成長期的企業。
當然,上市條件門檻的降低需要成熟的投資人和後續的製度來支撐。不同市場的投資人看懂風險、管控風險的能力亦有差別。該資深人士表示,相對而言,因為已發展較為成熟,香港市場和納斯達克市場的投資者是比較理性、有經驗的投資人,所以即使將上市門檻放低也仍然比較可控。並且,退市機制也比較完善。
國元證券數據顯示,納斯達克市場2016年IPO數量只有70家,但退市企業卻有244家,相當於當年IPO數量的3倍多。近年來,納斯達克退市率最低的一年發生在2014年,但也達到了32%。
此次科創板將實行號稱“史上最嚴”的退市製度,不過上述資深人士認為,在落地到執行層面的過程中,還牽涉到市場環境、法律環境等問題,最終實際效果如何有待檢驗。
企業在選擇上市地點時,是否符合當地市場的上市條件是頭等大事。這當中,如果以行業來分,生物醫藥科技企業較為特殊。由於港股市場對於其上市的門檻做出特殊降低處理,因此上述資深人士建議還未盈利的生物醫藥研發類企業可以優先考慮香港市場,因為科創闆對於非盈利企業的市值要求較高。
第二步:哪個市場會有較高估值
如果各地均符合上市條件,那對於企業來說,第二步就要看看在哪個市場會有較高的估值。
在科創板火箭速度推進之下,多家公司已表明自己已開始進行科創板上市準備工作。根據記者從市場上了解到的情況,也有已經夠上主板申請條件但如今也在科創板和主板之間做著選擇題的企業。
這些企業考慮科創板的原因中顯然也包括對於科創板估值情況的良好預期。
事實上,相似的情況在香港市場上曾一度上演,但目前看似乎並不美好。去年,港交所允許同股不同權等創新型企業在香港上市之後,市場當時一片看好,而眾多獨角獸和新經濟股票也扎堆赴港上市。但有數據統計,截至去年10月上旬,港股市場共完成超過160只新股IPO,其中有超過120隻股破發,破發率超過75%。
港交所行政總裁李小加當時對此的解釋是,這個現像也不一定說明個股質量不好,破發和當時的市場環境或者早期的私募投資者給出的估值較高,或者當時市場上新經濟公司的新股供應較少,投行和發行人對市場判斷出現偏差等等原因均有關。但無論是由何種原因,市場總有自動調節的功能,隨著市場進入調整,一些發行人已經開始理性的調整髮行價格區間或發行規模。
對於科創板也是如此。多名接受第一財經記者採訪的專業人士均認為,在初始階段,科創板也存在各種不確定性,市場和投資人需要一定的時間來充分了解這個市場,這也是正常的發展規律。不過,他們都提到,科創板有一大亮點不可忽視,即保薦機構相關子公司的跟投機制,由於保薦機構需要自己真金白銀地進行跟投,因此這會使得定價在擬發行人和券商之間有一定的博弈,保薦人在其中可以起到一定的平衡作用。
另外,不同的市場由於投資偏好的差異對不同行業也會有一定估值的區別對待。上述資深人士舉例稱,具有冒險精神的納斯達克市場投資人對高科技股就比較有好感,也將納斯達克塑造成了科技股的高估值“天堂”;而香港市場對奢侈品類股票則有一定的偏好,也和其貿易港口的城市功能有關。
第三步:“軟環境”也是很現實的考慮
而第三步,綜合多名受訪專業人士的觀點,企業需要考慮一些例如融資成本、上市後的維護成本、監管環境、法律環境、股東退出等等的“軟環境”。
在融資成本方面,一個很現實的問題是,如果選擇去香港或納斯達克上市,那麼在投行、會計師事務所、律師事務所這“上市三大件”的選擇範圍十分有限,且收費較高,並且在上市後也需要中介機構幫助遞交當地證券監管部門要求的文件,融資成本較高。
而如果選擇在科創板上市,那麼中介機構的選擇可以拓展到很多規模不大的本土機構,融資成本較低。
上市後的維護成本方面,上述資深人士表示,例如在納斯達克上市的公司,對其CFO的要求較高,通常需要有融資背景、最好投行出身、對公司業務了解、具有財務知識,同時也要英語表達流利,因為需要與投資人做溝通,而這些英語溝通按照納斯達克市場的要求是有語音錄音發佈在網站上。具有這樣素質的人才,其薪資水平相當之高。
而在監管環境方面,如果選擇美國市場,可能需要面對其對於中概股越來越嚴格的監管。2013年,美國公眾公司會計監督委員會(PCAOB)已經與財政部、證監會簽署了執法合作備忘錄,可以在證監會允許的範圍和形式下共享赴美上市中國企業的審計工作底稿。而香港市場則並沒有此類機制。
在法律環境上,美國的“薩班斯法案”等對於造假上市等違法行為的處罰相當嚴重,而美國的證券集體訴訟制度也已非常成熟。
股東退出上,在非紅籌架構或者VIE模式下,如果選擇在納斯達克上市,那股東上市前持有的內資股在上市後無法退出,在境內上市就不存在這個問題,另外在香港“全流通”試點下以後這個問題也會逐漸解決。
另外,美國的做空機構也不是“好惹的”,中概股被做空機構狙擊的事件已經屢次發生。

留言
張貼留言